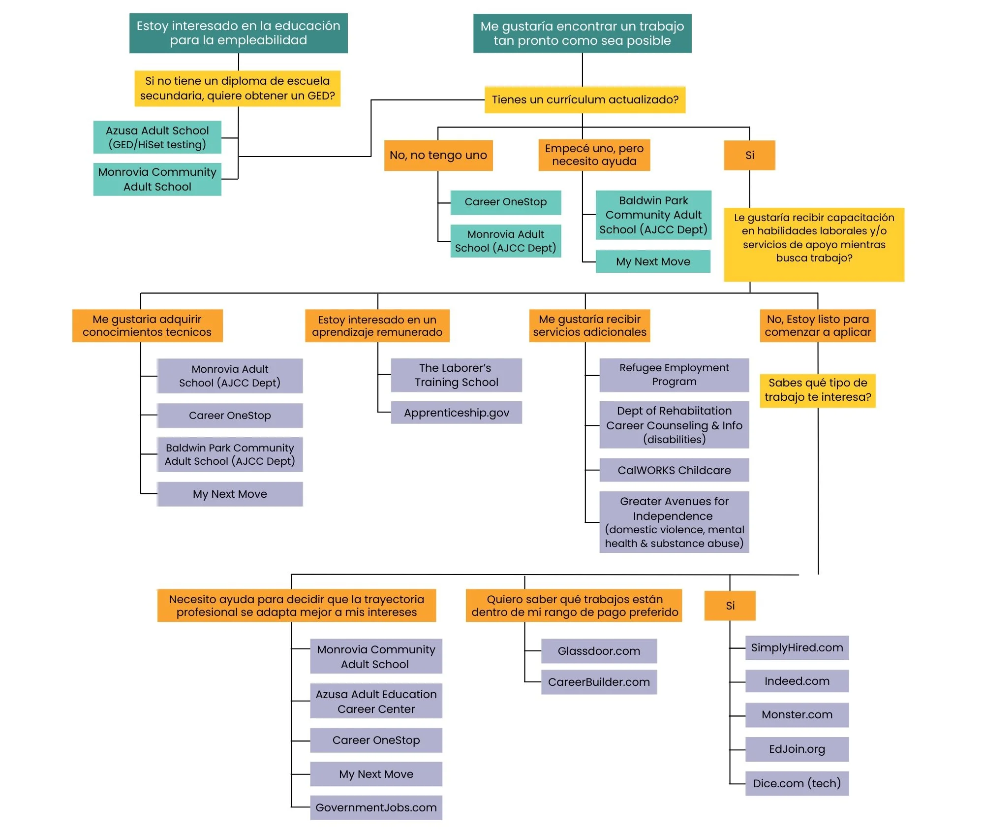
Rutas de Recursos para Asistencia de Empleo

Si está buscando asistencia y consiguiendo empleo, este lugar es para ti, no importa donde estés al momento en tu esfuerzo de encontrar trabajo. El camino abajo te conecta a recursos en cómo lograr completar clases por medio de Desarrollo Educacional General (GED), completar resume, clases de entrenamiento para trabajo, y asistencia en buscar un trabajo. El programa de Love Azusa se apura que tenga acceso y apoyo en mejorar su bienestar y ayudarte a prosperar. Para información de contacto y descripción en detalle de los servicios, por favor baje hasta la última parte de esta página.  Si necesita asistencia en persona, contacte a la librería de Azusa con el departamento de conexiones vecinales al (626) 812-5100.

 

Recursos

apprenticeship.gov (US Department of Labor)
fuente única para conectar a los buscadores de carrera, empleadores y socios educativos con recursos de aprendizaje
(877) US-2JOBS (1-877-872-5627)

Azusa Adult Education Center
proporciona capacitación profesional, evaluaciones profesionales gratuitas y recursos/publicaciones de búsqueda de empleo
1040 E Gladstone Street, Azusa, CA 91702 (Career Center is in Room 1), (626) 852 - 8400

Baldwin Park Adult & Community Education (AJCC department)
Ofrece capacitación en habilidades profesionales y proporciona un camino hacia la educación postsecundaria y las carreras.
4640 Maine Avenue, Baldwin Park Adult School, ACT Center Suite 12, Baldwin Park, CA 91706 (626) 856-4125

CalWORKS Childcare
ayuda a las familias a acceder al cuidado infantil inmediato mientras el padre trabaja o realiza su actividad de asistencia social al trabajo
2040 West Holt Avenue Pomona, CA 91768

Career Builder
sitio web de búsqueda de empleo en línea

Career OneStop (US Department of Labor)
fuente de exploración de carreras, capacitaciones y búsquedas de empleo
(877) US2-JOBS (1-877-872-5627)

Department of Rehabilitation Career Counseling & Information
orientación profesional e información y servicios de referencia para personas con una discapacidad significativa
(916) 558-5867

Dice
motor de búsqueda de carreras para profesionales de la tecnología de la información y la ingeniería

edjoin
sitio de publicación de trabajos para personas que buscan carreras en educación

Glassdoor
recopila reseñas de empresas de usuarios anónimos y es un motor de búsqueda de empleo generalista

governmentjobs.com
sitio web de búsqueda de empleos gubernamentales

Greater Avenues for Independence
servicios relacionados con el empleo para ayudarlo a encontrar un trabajo, mantenerse empleado y pasar a trabajos mejor pagados
(877) 292-GAIN (4246)

indeed
sitio web de búsqueda de empleo en línea

Monrovia Community Adult School
ventanilla única para talleres/capacitaciones profesionales, búsqueda de empleo, uso de computadoras, tutoriales de mecanografía, etc.
920 Mountain Ave, Monrovia, CA 91016, (626) 471-3052

Monster
sitio web de búsqueda de empleo en línea

My Next Move
herramienta para que los solicitantes de empleo y los estudiantes aprendan más sobre sus opciones de carrera

Refugee Employment Program
Servicios de empleo y capacitación del DPSS para refugiados elegibles
(866) 613-3777 or search nearest office through website

SimplyHired
sitio web de búsqueda de empleo en línea

The Laborer's Training School
aprendizaje y formación en construcción
1385 W. Sierra Madre Avenue, Azusa, CA 91702, (626) 610-1700